Guía Completa: KiCad para diseño de PCB desde Cero
El diseño de PCBs es esencial para cualquier proyecto de electrónica, y el software KiCad se ha destacado como una herramienta poderosa y gratuita en este ámbito. En este artículo, exploraremos ‘KiCad para diseño de PCB: Tutorial desde cero’, proporcionando una guía paso a paso para principiantes y expertos interesados en crear sus propias placas de circuito impreso.

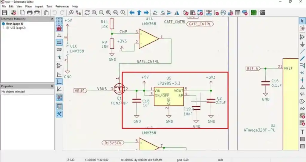
KiCad para diseño de PCB: Tutorial desde cero
KiCad es un software de código abierto que permite el diseño de PCBs de manera profesional y eficiente. Con una comunidad activa y una amplia documentación, es ideal para proyectos educativos y profesionales en Chile y el mundo.
Materiales Necesarios
- Computador con sistema operativo Windows, macOS o Linux
- Software KiCad (disponible para descarga en su sitio oficial)
- Componentes electrónicos básicos como resistencias, capacitores y microcontroladores
Pasos Iniciales en KiCad
- Descarga e instala KiCad desde su sitio oficial.
- Crea un nuevo proyecto y configura las unidades de medida según tu preferencia.
- Diseña el esquema eléctrico utilizando las bibliotecas de componentes de KiCad.
Ejemplo de Código
module (MyComponent) (layer F.Cu)
(at 0 0)
(fp_text reference REF** (at 0 0) (layer F.SilkS))
(fp_text value MyComponent (at 0 -1.5) (layer F.Fab))
Consejos de Experto
- Asegúrate de verificar la disponibilidad de componentes en Chile para evitar retrasos en tu proyecto.
- Utiliza las herramientas de verificación de diseño para evitar errores comunes como cortocircuitos o pistas sin conexión.
Errores Comunes
Un error frecuente al usar KiCad es no actualizar las bibliotecas antes de comenzar un nuevo proyecto. Esto puede llevar a trabajar con componentes obsoletos.

Conclusión
Con esta guía de ‘KiCad para diseño de PCB: Tutorial desde cero’, esperamos que puedas comenzar a diseñar tus propios PCBs con confianza. Este software es una excelente opción para makers y profesionales en Chile, ofreciendo una solución robusta y accesible.



